Matlab / Octave 控制元件
本文档介绍自定义 Octave 元件的创建和调用方法,并通过 3 个案例介绍自定义 Octave 元件的使用方法。阅读该文档,用户需熟悉 MATLAB/Octave 语言的基本语法。该功能仅支持在 EMTLab 平台使用。
功能定义
该功能支持使用 MATLAB/Octave 语言构建自定义电磁暂态仿真元件。
功能说明
创建元件
方法1 直接创建 Octave 元件
在 EMTLab 工作台中,点击新建按钮,在弹出的向导窗口中选择空白 Octave 元件模板,点击新建按钮,新建元件,如下图所示。

方法2 从已有算例修改为 Octave 元件
在已有算例中,选择总览标签页,将模型类型切换为元件。

此时,在实现标签页中将出现拓扑、电磁暂态等子标签页。若当前算例是拓扑实现的算例,可右键拓扑子标签页点击删除。再选中电磁暂态子标签页,点击创建电磁暂态 - Octave 实现按钮,即可创建 Octave 用户自定义控制元件。


若当前算例是其它电磁暂态实现的算例,可右键电磁暂态子标签页,将当前电磁暂态实现删除,再点击创建电磁暂态 - Octave 实现按钮,创建一个新的 Octave 实现。

创建成功后,在电磁暂态子标签下将会出现 Octave 代码编辑器。

若一个元件模型中同时存在拓扑实现和 Octave 实现,将以 Octave 实现优先,拓扑实现将被忽略。
参数、引脚设置
自定义 Octave 元件的参数、引脚设置与其它用户自定义元件类似,在接口标签页中进行配置。参数、引脚的类型和定义可以参考 定义模块参数列表 和 定义模块引脚列表 文档。
参数、引脚定义后,将在代码编辑中作为变量被调用。

代码编辑
切换到实现标签页,选择电磁暂态子标签,跳转到电磁暂态元件代码编辑窗口。
此时,如果已定义好元件的参数和引脚,它们的键名会自动识别并列出。同时,EMTLab 已提供了三个内置变量,分别是 init(当前是否为第一个时步)、time(仿真进行时间)和 deltaT(仿真步长),用户可以直接使用这三个变量参与控制逻辑实现。
用户可以在代码编辑器中以 args.键名 的形式调用自定义的元件参数,也可以通过 global 的方式定义全局变量,用于在时步之间传递数据。
代码编写时需要给所有输出引脚赋值。

调用方式
自定义 Octave 元件根据触发方式的不同可分为 3 种,分别是:每时步触发、固定频率触发和外部触发。
-
每时步触发:
即仿真运行的每个时步都会调用 Octave 元件,与其它常规元件的调用方式一致。 -
固定频率触发:
当需要以某一固定频率调用 Octave 元件时,可以使用 EMTLab 提供的内置参数 Trigger,参数类型为实数,含义为触发频率。该参数需要用户在参数列表手动添加后才能修改,否则默认为每时步触发。在接口标签页的参数列表定义栏,新建一个参数,设置其键名为 Trigger,详细描述为“触发频率”,类型为实数,如下图所示。

设置固定触发频率 用户也可以在创建 Octave 元件时,选择新建空白 Octave 元件(固定频率触发式),直接打开一个带有 Trigger 参数的 Octave 元件模板,并在其基础上修改。

新建固定频率触发式 Octave 元件 在元件参数面板修改 Trigger 的值后,Octave 元件将按所设置的触发频率被调用。
-
外部触发:当需要用一个外部信号触发来调用 Octave 元件时,可以将 EMTLab 提供的内置参数 Trigger 的参数类型需设为虚拟引脚,虚拟引脚的连接类型为输入,含义为外部触发信号输入端口,需要注意,这个信号为上升沿触发。该参数需要用户在参数列表手动添加后才能生效,否则默认为每时步触发。
在接口标签页的参数列表定义栏,新建一个参数,设置其键名为 Trigger,详细描述为“外部触发信号输入端口(上升沿触发)”,类型为虚拟引脚,连接类型为输入,如下图所示。

设置外部触发信号输入端口 用户也可以在创建 Octave 元件时,选择新建空白 Octave 元件(外部触发式),直接打开一个带有 Trigger 虚拟引脚输入参数的 Octave 元件模板,并在其基础上修改。

新建外部触发式 Octave 元件 在元件参数面板的 Trigger 栏填入控制信号,Octave 元件将按该信号的上升沿触发被调用。
信息SimStudio v4.3 之前的版本,虚拟输入引脚的信号标签必须是以
@符开头的字符串,例如@S2M、@L2N、@upperBound、@lowerBound等。虚拟输出引脚的信号标签必须是以#标签开头的字符串,如#I_R、#Ps等。v4.3及之后的版本移除了上述限制,虚拟引脚与一般引脚的用法一致。用户使用前,请先点击 SimStudio 左侧标签栏最下方的 设置 按钮,点击 关于 选项查看当前的版本号,并参考对应版本的命名标准。
案例
本文档提供 3 个案例:
- 案例 1:每时步触发的简单 Octave 控制元件;
- 案例 2:固定频率触发的并带有全局变量的 Octave 控制元件;
- 案例 3:外部触发的含多维输入、多维输出的 Octave 控制元件。
- 案例 1
- 案例 2
- 案例 3
简单控制元件,每时步触发
本案例以一个可调斜率和分段点的分段函数,展示 Octave 元件的创建和使用方法。
-
新建 Octave 元件
在 SimStudio 工作台,点击左上角的新建,在弹出的窗口中,选择项目模板下的空白 Octave 元件。点击窗口右下角的新建按钮,即可完成新建。

新建 Octave 元件 -
参数与引脚定义
在接口标签页的参数列表定义栏新建一个参数组,并新建参数。本例中需要添加的参数有:第一段函数斜率 k1、第二段函数斜率 k2、分段点横坐标 a 和分段点纵坐标 b。可如下图所示新建参数。

新建参数组并新建参数 在接口标签页的引脚列表栏新建引脚。本例中需要添加的引脚有:输入引脚 input 和输出引脚 output 。可如下图所示新建引脚。

新建引脚 -
元件图形设计
在接口标签页的元件图形设计窗口绘制元件图标,并添加两个引脚,分别与 input 和 output 绑定。

绘制元件图形并绑定引脚 -
代码编辑
切换到实现标签页,选择电磁暂态子标签,跳转到 Octave 元件代码编辑窗口。此时,由于已经定义好元件的参数和引脚,它们的键名会自动识别并列出。

编辑 Octave 元件 在代码编辑窗口编写可调斜率和分段点的分段函数代码:
if input < args.a
output = args.k1 * input + args.b - args.k1 * args.a;
else
output = args.k2 * input + args.b - args.k2 * args.a;
end注意变量名称为 args.键名的形式。

分段函数的 Octave 实现 -
元件保存
点击保存,配置元件RID、元件名称和权限,再次点击保存。

元件保存
至此,一个使用 Octave 编写的分段函数元件构建完成。保存的元件可以使用工作台右上角的搜索功能查询。若同时设置了元件标签,则该元件还可在拓扑实现页面-元件列表中对应的元件标签分组中显示。
-
控制效果验证
新建一个普通项目,在右上角搜索栏中,搜索元件RID(本案例中:
用户名/Octave_Test1),定位到新建的 Octave 分段函数元件,将其拖入画布。信息由于元件名可以重复,精确搜索定位元件时,建议使用完整的RID进行搜索,即
用户名/元件ID的形式。元件搜索 在其输入引脚连接一个时间输入元件,在其输出引脚连接一个输出通道观测输出结果。
调用 Octave 分段函数 
配置电磁暂态仿真方案 配置电磁暂态仿真方案和输出通道,运行电磁暂态仿真,得到如下图所示结果。曲线的分段点和斜率与设置参数一致。
Octave 分段函数输出结果
案例 1 算例文件下载:model_admin_Octave_Test_Case1.zip
带有全局变量的控制元件,固定频率触发
本案例以一个阶梯爬坡信号发生器,展示带有全局变量且固定频率触发的 Octave 元件的创建和使用方法。
-
新建固定频率触发的 Octave 元件
在 SimStudio 工作台,点击左上角的新建,在弹出的窗口中,选择项目模板下的空白 Octave 元件(固定频率触发式)。点击窗口右下角的新建按钮,即可完成新建。

新建固定频率触发的 Octave 元件 也可以新建普通的空白 Octave 元件,在参数定义时添加键名为 Trigger 的参数,设置固定触发频率。
-
参数与引脚定义
在接口标签页的参数列表定义栏新建参数。本例为固定频率触发式 Octave 元件,因此已添加有键名为 Trigger 的参数,还需要添加的参数有:初始值 InitValue 和爬升高度 Step。新建参数后,参数列表如下图所示。

新建参数 在接口标签页的引脚列表栏新建引脚。本例中需要添加的引脚为:输出引脚 output 。可如下图所示新建引脚。
新建引脚 -
元件图形设计
在接口标签页的元件图形设计窗口绘制元件图标,并添加引脚,与 output 绑定。

绘制元件图形并绑定引脚 -
代码编辑
切换到实现标签页,选择电磁暂态子标签,跳转到 Octave 元件代码编辑窗口。此时,由于已经定义好元件的参数和引脚,它们的键名会自动识别并列出。

编辑 Octave 元件 在代码编辑窗口编写阶梯爬坡信号实现的代码:
global StepMemory = args.InitValue;
output = StepMemory;
StepMemory = output + args.Step;注意变量名称为 args.键名的形式。代码中的
StepMemory为全局变量,可存储每次调用 Octave 时所赋的值。
阶梯爬坡信号发生器的 Octave 实现 -
元件保存
点击保存,配置元件RID、元件名称和权限,再次点击保存。

元件保存
至此,一个带有全局变量并使用固定频率触发的 Octave 元件构建完成。保存的元件可以使用工作台右上角的搜索功能查询。若同时设置了元件标签,则该元件还可在拓扑实现页面-元件列表中对应的元件标签分组中显示。
-
控制效果验证
新建一个普通项目,在右上角搜索栏中,搜索元件RID(本案例中:
用户名/Octave_Test2),定位到新建的 Octave 阶梯爬坡信号发生器元件,将其拖入画布。在其参数面板设置触发频率为 1 Hz,初始值为 10,爬升高度为 20。在其输出引脚连接一个输出通道观测输出结果。信息由于元件名可以重复,精确搜索定位元件时,建议使用完整的RID进行搜索,即
用户名/元件ID的形式。元件搜索 调用 Octave 阶梯爬坡信号发生器 
配置电磁暂态仿真方案 配置电磁暂态仿真方案和输出通道,运行电磁暂态仿真,得到如下图所示结果。元件的输出从 10 开始,每 1 秒爬升 20,与设置参数一致。
Octave 阶梯爬坡信号发生器输出结果
案例 2 算例文件下载:model_admin_Octave_Test_Case2.zip
含多维输入、多维输出的控制元件,外部触发
本案例以一个三相瞬时功率计算元件,展示含多维输入、多维输出且外部触发的 Octave 元件的创建和使用方法。
-
新建外部触发的 Octave 元件
在 SimStudio 工作台,点击左上角的新建,在弹出的窗口中,选择项目模板下的空白 Octave 元件(外部触发式)。点击窗口右下角的新建按钮,即可完成新建。

新建外部触发的 Octave 元件 也可以新建普通的空白 Octave 元件,在参数定义时添加键名为 Trigger 的虚拟引脚型参数,设置为外部触发信号输入端口。
-
参数与引脚定义
在接口标签页的参数列表定义栏新建参数。本例为外部触发式 Octave 元件,因此已添加有键名为 Trigger 的参数,注意参数类型为虚拟引脚,连接类型为输入。参数列表如下图所示。

参数列表 在接口标签页的引脚列表栏新建引脚。本例中需要添加的引脚为:输入引脚 V 和 I,注意它们的数据 X 维数为 3,数据 Y 维数为 1;输出引脚 PQ,数据 X 维数为 2,数据 Y 维数为 1。可如下图所示新建引脚。

新建引脚 -
元件图形设计
在接口标签页的元件图形设计窗口绘制元件图标,并添加引脚,分别与 V、I、PQ 绑定。

绘制元件图形并绑定引脚 -
代码编辑
切换到实现标签页,选择电磁暂态子标签,跳转到 Octave 元件代码编辑窗口。此时,由于已经定义好元件的参数和引脚,它们的键名会自动识别并列出。

编辑 Octave 元件 在代码编辑窗口编写三相瞬时功率计算的代码:
Ps = V(1)*I(1) + V(2)*I(2) + V(3)*I(3);
Qs = (( V(2)*I(3) - I(2)*V(3) ) + ( V(3)*I(1) - I(3)*V(1) ) + ( V(1)*I(2) - I(1)*V(2) ))/(-sqrt(3));
PQ(1) = Ps;
PQ(2) = Qs;注意变量名称为 args.键名的形式。由于输入、输出引脚都为多维,在引用引脚信号的变量时需要注意索引。

三相瞬时功率计算的 Octave 实现 -
元件保存
点击保存,配置元件RID、元件名称和权限,再次点击保存。

元件保存
至此,一个含多维输入、多维输出并使用外部触发的 Octave 元件构建完成。保存的元件可以使用工作台右上角的搜索功能查询。若同时设置了元件标签,则该元件还可在拓扑实现页面-元件列表中对应的元件标签分组中显示。
-
控制效果验证
新建一个普通项目,在右上角搜索栏中,搜索元件RID(本案例中:
用户名/Octave_Test3),定位到新建的 Octave 三相瞬时功率计算元件,将其拖入画布。信息由于元件名可以重复,精确搜索定位元件时,建议使用完整的RID进行搜索,即
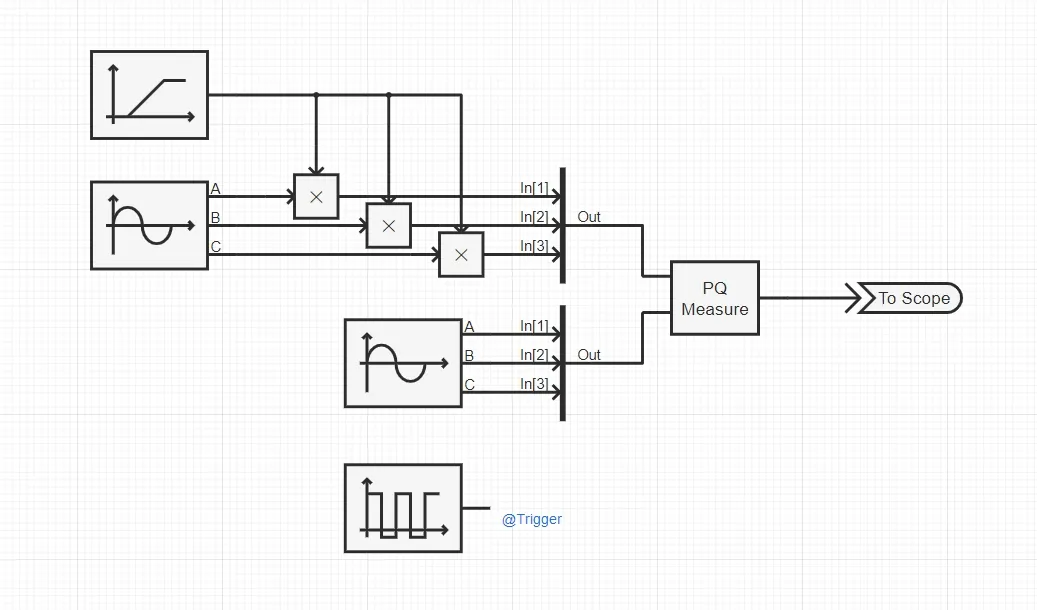
用户名/元件ID的形式。元件搜索 添加两个正弦发生器分别模拟电压信号和电流信号,电压信号与一个斜坡发生器相乘后输入 Octave 三相瞬时功率计算元件,模拟电压不断增大的过程。由于 Octave 元件的输入和输出引脚都是 3 维,因此还需要添加两个多路信号合并元件,将正弦发生器的 3 个 1 维输出合并为 1 个 3 维的输出。添加一个方波发生器,其输出作为 Octave 元件外部触发的触发信号。
构建如下图所示的测试算例。

构建测试算例 各元件的参数、引脚面板设置如下图所示。

元件参数、引脚设置 注意方波发生器的输出引脚填入 @Trigger,该信号将作为虚拟输入信号传入 Octave 元件的外部触发信号端口,频率设为 10Hz,即每 0.1s 检测到方波的上升沿时调用一次 Octave 元件。

配置电磁暂态仿真方案 配置电磁暂态仿真方案和输出通道,运行电磁暂态仿真,得到如下图所示结果。元件输出一个两维的数据,分别是计算得到的瞬时有功 P 和瞬时无功 Q,每 0.1s 计算一次,与设置的 Octave 元件外部触发频率一致。
Octave 三相瞬时功率计算元件输出结果
案例 3 算例文件下载:model_admin_Octave_Test_Case3.zip
常见问题
- 同时设置了一个元件的“拓扑”和“电磁暂态”的两种实现方法,为什么“拓扑”中的内容没有正确地生效?
-
需要注意的是,在存在电磁暂态标签页的具体实现时,拓扑的实现方法将会失效。用户可以右键选择电磁暂态的子标签,并点击删除按钮,删除 Octave 的元件实现方法,保留拓扑实现方法,如下图所示。当然,也可以根据需要,自行选择需要保留的实现方法类型。

删除一个实现方法 - 为什么带有 Octave 元件的算例运行很慢?
-
对于含有 Octave 元件的算例,在仿真的过程中需要根据 Octave 元件的触发频率调用 Octave 的解释器,导致仿真速度较慢。用户可以根据需求,选用拓扑模块封装等速度更快的方式进行模块构建。
- 仿真运行报错:"The function belongs to the image package from Octave Forge which seems to not be installed in your system."
-
该报错原因为在代码中存在未识别的函数,目前暂不支持调用外部函数。
- 为什么使用 disp() 函数没有效果?
-
目前暂不支持直接输出
disp()的结果。用户可通过添加输出引脚,输出 Octave 元件中需要观测的结果。